开元棋牌,开元棋牌官方网站,开元棋牌APP下载广东的大一学生小胡因为海南航空控股股份有限公司(以下简称“海航”)的飞机提前起飞而“闹心”。他用海航PLUS权益卡兑换了4月3日深圳飞往呼和浩特的机票,由于航班提早10分钟起飞打乱了他的出行计划。他提出改签及报销因此产生的酒店住宿费用,被海航拒绝。小胡认为,海航的“提早起飞不足15分钟不能免费改签”的条款,是他购买海航PLUS权益卡之后出台的,且与《中华人民共和国民法典》等上位法冲突。近日,小胡向信号新闻()介绍说,他已向法院递交了起诉海航的诉状,等待法院立案。
2025年8月1日,小胡在电商平台花费666元购买了海航PLUS权益卡,该卡可在一年内无限次兑换晚8点至次日早8点的航班,每次只需另加199元及机建燃油费。
2026年3月13日,小胡使用权益卡兑换了4月3日HU7731次航班深圳飞往呼和浩特的机票,并额外支付了269元费用。该航班原定早上7时40分起飞,按照小胡的计划,他会在起飞当日乘坐6时4分的首班地铁前往机场,6时50分就可抵达机场,并赶在7时2分截止时间前完成值机。
3月25日海航的一则短信打乱了小胡的计划,短信里通知:HU7731次航班因为公司原因,起飞时间调整到7时30分,值机截止时间相应调整到6时52分,他选择地铁出行已经赶不上值机。这时小胡有两个选择,一是改签一个更合适自己出行的时间段,再就是打车赶往机场或提前一晚在机场附近酒店住宿。
然而,海航拒绝了小胡免费改签的申请,理由是“航班时间变更不足15分钟,不属于不正常航班。”无奈之下,小胡只能提前一晚住到机场附近,为此花费了127.84元住宿费。
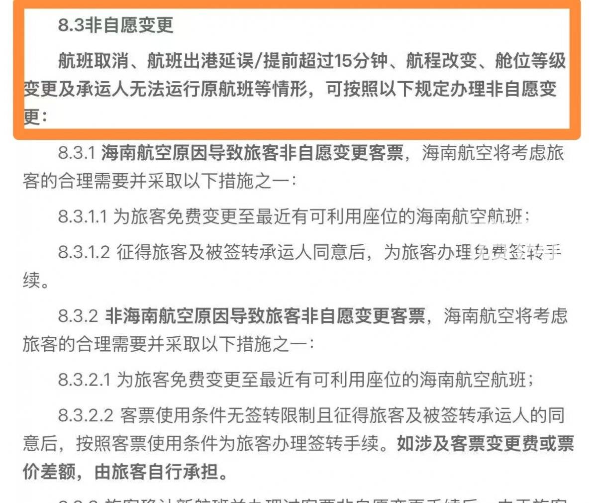
事后,小胡联系了海南航空,要求其承担上述住宿费用,被对方拒绝。海航客服给出的依据是《海南航空控股股份有限公司旅客、行李国内运输总条件》第8.3条,其中规定,航班取消、出港延误/提前超过15分钟,可办理非自愿变更,但小胡乘坐的航班变更时长仅10分钟,所以不符合相应条件,航司也可以据此规定免责。
海航航班取消、出港延误/提前超过15分钟,可办理非自愿变更规定。(来源:受访者)
小胡对于这个理由并不认可。他这次是使用海航PLUS权益卡购票登机,自己购买该权益卡是在2025年8月,当时海航的规定是航班无论提前几分钟均可免费退改,海南航空现在以2026年1月29日实施的新条款拒绝免费退改,属于适用条款错误,违反其自身承诺。
小胡还查询到,海航的航班变更不足15分钟不可免费改签的规定,还与《中华人民共和国民法典》在内的多项法律法规冲突。比如《中华人民共和国民法典》第497条规定,提供格式条款一方不合理免除自身责任、限制对方主要权利的,该格式条款无效。第820条明确,承运人应按客票时间运输旅客,因自身原因导致运输异常,需履行告知、安置义务,并承担退改及赔偿责任;交通运输部《公共航空运输旅客服务管理规定》相关规定也明确,承运人原因导致旅客非自愿变更,应免费退改,且该规定还明确,承运人的运输总条件不得与国家法律法规以及民航管理规章相抵触。
基于以上法律和规章依据,小胡认为,海航因自身“公司计划原因”将航班提前10分钟,属于单方变更运输合同,已构成违约,理应赔偿其因此产生的直接经济损失。4月2日,小胡正式向深圳市宝安区人民法院递交民事起诉状,将海南航空告上法庭。目前,该案件仍处于法院待审核立案状态。
信号新闻查询了包括中国国际航空股份有限公司、中国南方航空集团有限公司、中国东方航空集团有限公司等多家航司的规定,对于航班起飞提前情形,均未设置15分钟的限制,可直接为旅客办理免费改签或免费退票。
“同样是航班提前10分钟,在其他航司可以免费退改,到了海航却被直接拒绝。”小胡表示,他将自己的经历发布到网上后,不少网友留言认为,航班提前是好事,10分钟的变动影响不大,没必要这么“较真”。但在小胡看来,航班提前无论时长多久,本质上都是航司单方违约,都会打破旅客原本的行程规划。
小胡坦言,对于依赖公共交通、预算有限的学生群体而言,这看似不起眼的10分钟,足以让原本可行的出行方案彻底失效,还会产生额外的住宿、交通等成本。他此次起诉,并非只为追回127.84元的住宿费,更希望能明确航司格式条款的合理边界。
4月10日,信号新闻就此事联系海南航空官方客服。客服表示后续将由专人回应。截至发稿,海南航空尚未就此事作出公开回应。
针对小胡起诉海南航空一事,信号新闻律师专家库成员、上海市海华永泰律师事务所的仪佳祺律师指出,“此案的核心矛盾,在于海航单方设置的‘航班提前不足15分钟不算航变’条款,与《中华人民共和国民法典》及交通运输部相关规定的适用性冲突,本质是航司格式条款与旅客合法权益的博弈。”
仪佳祺律师认为,国家法律明确遵循“上位法优于下位法”原则,其中法律效力高于行政法规,行政法规高于行业规章,而航司自行制定的运输总条件、客规等内部规定效力最低,不得与上位法相抵触。“具体到民航领域,《中华人民共和国民法典》作为国家基本法律,是规范运输合同关系的根本遵循,交通运输部《公共航空运输旅客服务管理规定》作为行业规章,是对民航旅客服务的具体规范,二者效力均高于海航自身制定的‘15 分钟航变免责’条款,这两项规定均未设置航变时长的豁免条件,海航单方增设正负15分钟的豁免时间,已经违反上述法律及规章要求。”
此外,仪佳祺律师认为,该“15分钟门槛”属于航司单方拟定的格式条款,航空公司在旅客购卡后单方面更新客规、新增该条款,却以此约束已购票旅客,未根据《中华人民共和国民法典》第496条规定履行充分提示说明义务,条款内容已经实质影响旅客的权益,违反公平原则、也不符合法律对格式条款的要求,不能作为拒绝旅客合理诉求的依据。
仪律师强调,航司内部规定必须严格遵循国家法律法规方有效:“航司作为市场经营主体,可在法律允许的范围内制定内部运营规则,但绝对不能以内部规定为由,免除自身法定责任、限制旅客合法权利,更不能以内部规定对抗国家法律规定的强制性义务。”
仪律师进一步表示,这名旅客的起诉具有积极意义,不仅是为自身维权,更能推动民航业规范格式条款的范围,避免航司一步步通过自我豁免侵害旅客合法权益。从司法实践来看,若法院认定海航条款无效,将对行业内类似“航变时间门槛”规则形成约束,进一步明确航司与旅客的权利义务边界,更好地保障消费者公平交易权与求偿权。(顾青青 徐基峰)返回搜狐,查看更多
020-88888888